Будь-яке електрообладнання, в тій чи іншій мірі, схильне аварійних ситуацій, що, найчастіше, приводить до збоїв в роботі інших пристроїв і енергосистеми, в цілому. Найбільш поширеним і загальноприйнятим типом електродвигуна, є асинхронний, через простоту експлуатації, недорогий вартості і надійності. Однак і його робота вимагає постійного контролю. Ці пристрої призначені для постійного контролю трифазного двигуна, а саме, здійснюється контроль:
- Напруги в мережі;
- Діючих значень лінійних / фазних струмів;
- Струму прямої / зворотної послідовності;
- Споживаної активної, реактивної і повної потужності;
- Опору ізоляції на корпус;
- температурного режиму;
- витоку струму на землю.
АВАРІЙНІ СИТУАЦІЇ ТА ЇХ НАСЛІДКИ
Забезпечення захисту асинхронних електродвигунів потрібно при наступних аварійних ситуаціях: Обрив фази (ОФ) виникає в 50% випадків. Відбувається це:
- При короткому замиканні на фазі;
- При перевантаженні по струму;
- При загорянні електрокабеля;
- З огляду на неякісне кріплення контакту провідника фаз і його перегорання.
ОФ не завжди викликає зупинку двигуна, але, при збільшених навантаженнях на валу, електродвигун перегрівається, що призводить до його згоряння і виходу з ладу. Решта 50% аварійних випадків, припадають на:
- Порушення чергування фаз - можливо при помилково проведених ремонтних роботах в щитовій і кабельної системі;
- Злипання фаз - відбувається при порушенні ізоляції в кабелі живлення, а також з-за положення проводів на стовпах внахлест;
- Перекіс фаз - коли навантаження на фазах розподілена нерівномірно;
- Збій в системі управління охолодженням двигуна;
- Інші технологічні перевантаження.
ПРИСТРОЇ, ЩО ВИКОРИСТОВУЮТЬСЯ ДЛЯ ЗАХИСТУ ЕЛЕКТРОДВИГУНА ВІД ПЕРЕВАНТАЖЕНЬ
Контролер електродвигуна, в залежності від його типу, може здійснювати один або кілька видів захисту електродвигуна:
- Від короткого замикання;
- Від замикання на землю;
- теплову;
- Мінімальною та максимальною струмового.
Компанія Новатек пропонує наступні види пристроїв захисту електродвигуна:
Блок захисту УБЗ-301
Представлений споживачам в трьох модифікаціях, класифікація яких зумовлена діапазоном номінального струму - 50-50А, 10-100А, 63-630А. Кожне з цих пристроїв виконує захист трифазного двигуна від зникнення фази; при недостатньому напрузі в мережі і при інших механічних відхиленнях. Працює прилад з високою точністю і ступенем надійності. Прилад є мікропроцесорним автоматичним пристроєм, що не вимагає оперативного харчування. При аварійних ситуаціях, що виникли в мережевій напрузі, прилад, після відновлення всіх параметрів, автоматично виконує повторне включення. Якщо ж проблема виникла в самому двигуні, то пристрій блокує його повторний запуск.
Блок захисту УБЗ-302
Пріоритетне призначення приладу полягає в захисті трифазного двигуна від зникнення однієї фази і контролі інших параметрів трифазних асинхронних двигунів. У набір його захистів закладений повний комплекс параметрів, реалізованих в пристрої УБЗ-301. Крім цього, пристрій здійснює додатковий тепловий захист електродвигуна, а також захист від блокування ротора і затягнутого пуску. Пристрій для захисту трифазних електродвигунів застосовують з метою підтримки якісної роботи різних інженерних і промислових систем:
- Опалення та водопостачання:
- Вентиляції та кондиціонування;
- Автоматичного контролю та обліку на виробництві;
- Управління технологічним процесом.
Блок захисту УБЗ-302-01
Універсальний прилад, застосовуваний для двошвидкісних електродвигунів, а саме для контролю параметрів напруги мережі, показників опору ізоляції пристрої та активних значень лінійних і фазних струмів. Набір параметрів відбувається за допомогою програмних завдань, встановлюваних користувачем. Допускається установка автоматичного відключення або включення приладу, після настройки діючих параметрів.
Блоки захисту УБЗ-304 і УБЗ-305
Релейний захист електродвигунів, що здійснюються за допомогою приладів УБЗ 304 і 305, які працюють з пристроями в діапазоні потужності від 2,5 до 315 кВт і за умови використання стандартних зовнішніх трансформаторів з струмом на виході 5А. Ці універсальні пристрої працюють в ізольованій мережі і з глухозаземленою нейтраллю. Різниця між приладами полягає в їх виконанні - щитова для моделі 304, а для 305 - DIN-рейка.
Блок захисту УБЗ-115
Дана модель пристрою служить для захисту однофазного двигуна з потужністю до 5,5 кВт і силою струму до 25А. Приладом забезпечується тепловий захист двигуна, а також захист електродвигуна, в разі таких аварійних ситуацій, як:
- Порушення в мережевому напрузі;
- Затягнутий пуск (є функція плавного пуску, з можливістю дистанційного керування);
- «Сухий хід», коли зникає навантаження на валу електродвигуна »
- Механічний перевантаження.
Блок захисту УБЗ-118
Принцип роботи даного приладу аналогічний роботі пристрою УБЗ-115, з тією лише різницею, що для УБЗ-118 потужність двигуна становить до 2,6 кВт. Пристрій призначений для асинхронних однофазних двигунів, які працюють на одному фазосдвігающій конденсаторі, тобто, схема включення не передбачає пускового конденсатора. Розібратися з принципом роботи кожного з пристроїв більш детально, рекомендуємо, за допомогою технічної документації, яка представлена на сайті компанії. У разі, додаткових питань, що виникли в процесі її вивчення, ви можете отримати безкоштовну консультацію наших фахівців в онлайн-режимі.
БЛОК ЗАХИСТУ ЕЛЕКТРОДВИГУНІВ СТАНКА-КАЧАЛКИ УБЗ-306м
|
| УБЗ-306м призначений для: - захисту асинхронних електродвигунів потужністю від 2,5 до 315 кВт при використанні зовнішніх стандартних струмових трансформаторів з вихідним струмом 5 А; - контролю врівноваженості верстата-качалки; - постійного контролю параметрів мережевої напруги, діючих значень фазних (лінійних) струмів трифазного електрообладнання 380 В 50 Гц і перевірки значення опору ізоляції електродвигунів. Виріб може працювати в мережах як з ізольованою, так і глухозаземленою нейтраллю |
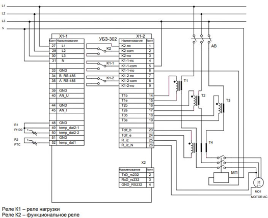
УНІВЕРСАЛЬНИЙ БЛОК ЗАХИСТУ УБЗ-302
|
Призначений для постійного контролю параметрів роботи трифазного електрообладнання (в першу чергу 3-х фазних асинхронних електродвигунів):
Блок розроблений для широкого застосування в інженерних системах будинків і споруд (опалення, вентиляція, водопостачання, кондиціонування), АСУ ТП і системах промислової автоматизації, контролю, обліку і диспетчеризації. Блок дозволяє значно знизити ймовірність відмов 3-х фазного елетрооборудованія, зменшити вартість експлуатації, оптимізувати потребеленія електроенергії і значно підвищити зручність експлуатації. Має повних набір захистів, реалізованих в УБЗ-301. Додатково забезпечує захист від затягнутого пуску і блокування ротора, здійснює контроль перегріву обмоток двигуна за допомогою температурних датчиків. Наявність другого вихідного реле управління забезпечує можливість організації додаткового режиму роботи:
Додаткові характеристики:
|
УНІВЕРСАЛЬНИЙ БЛОК ЗАХИСТУ УБЗ-302-01
|
| Універсальний блок захисту асинхронних електродвигунів УБЗ-302-01 призначений для захисту двошвидкісних (двообмоткових) двигунів, постійного контролю параметрів мережевої напруги, діючих значень фазних / лінійних струмів, і перевірки значення опору ізоляції електродвигунів. УБЗ забезпечує захист асинхронних двошвидкісних (двообмоткових) електродвигунів, номінальним струмом від 5 до 50А при використанні вбудованих струмових трансформаторів.
УБЗ забезпечує захист електродвигунів при:
Набір тих чи інших параметрів захисту визначає користувач шляхом програмування приладу. По кожному типу захисту можлива заборона або дозвіл автоматичного повторного включення (АПВ) навантаження. Має повних набір захистів, реалізованих в УБЗ-301. Додатково забезпечує захист від затягнутого пуску і блокування ротора, здійснює контроль перегріву обмоток двигуна за допомогою температурних датчиків. |







